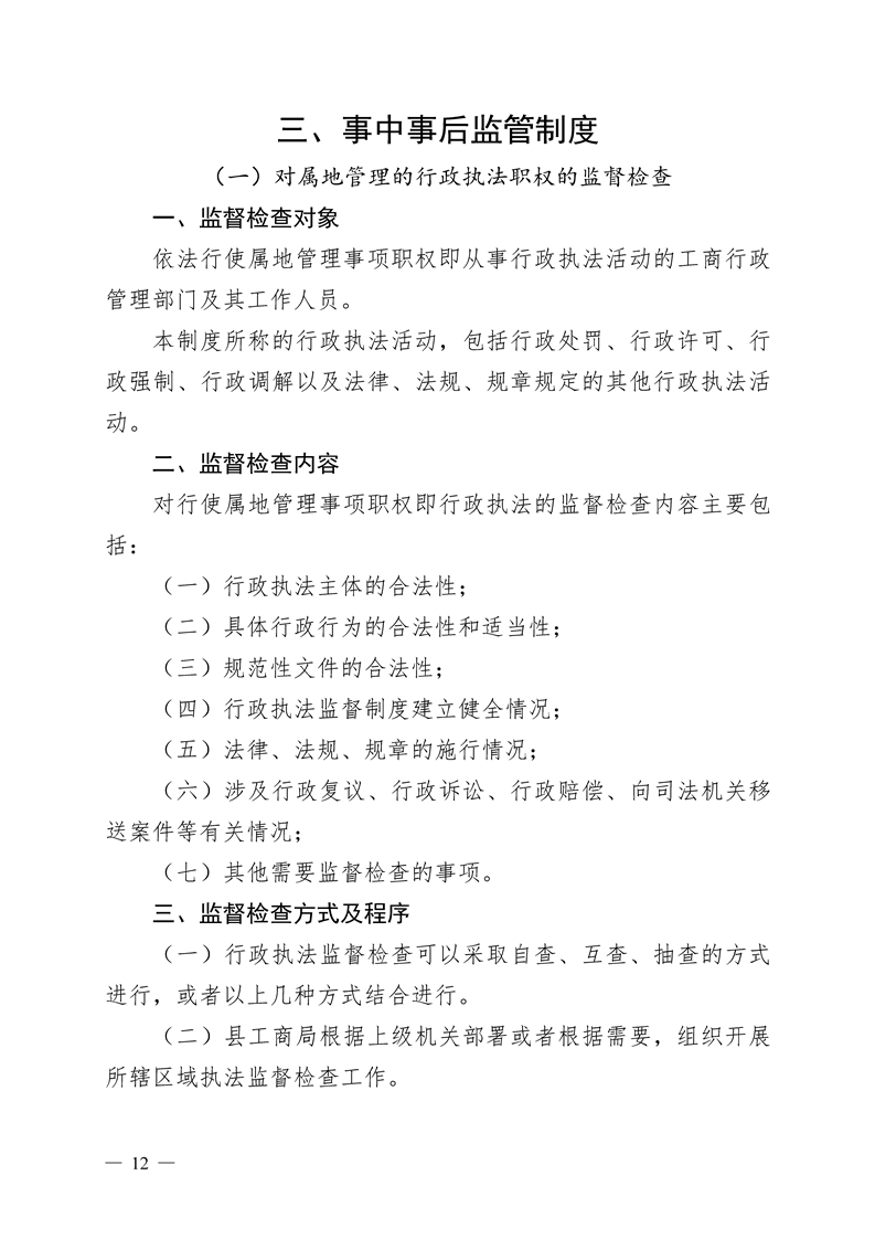
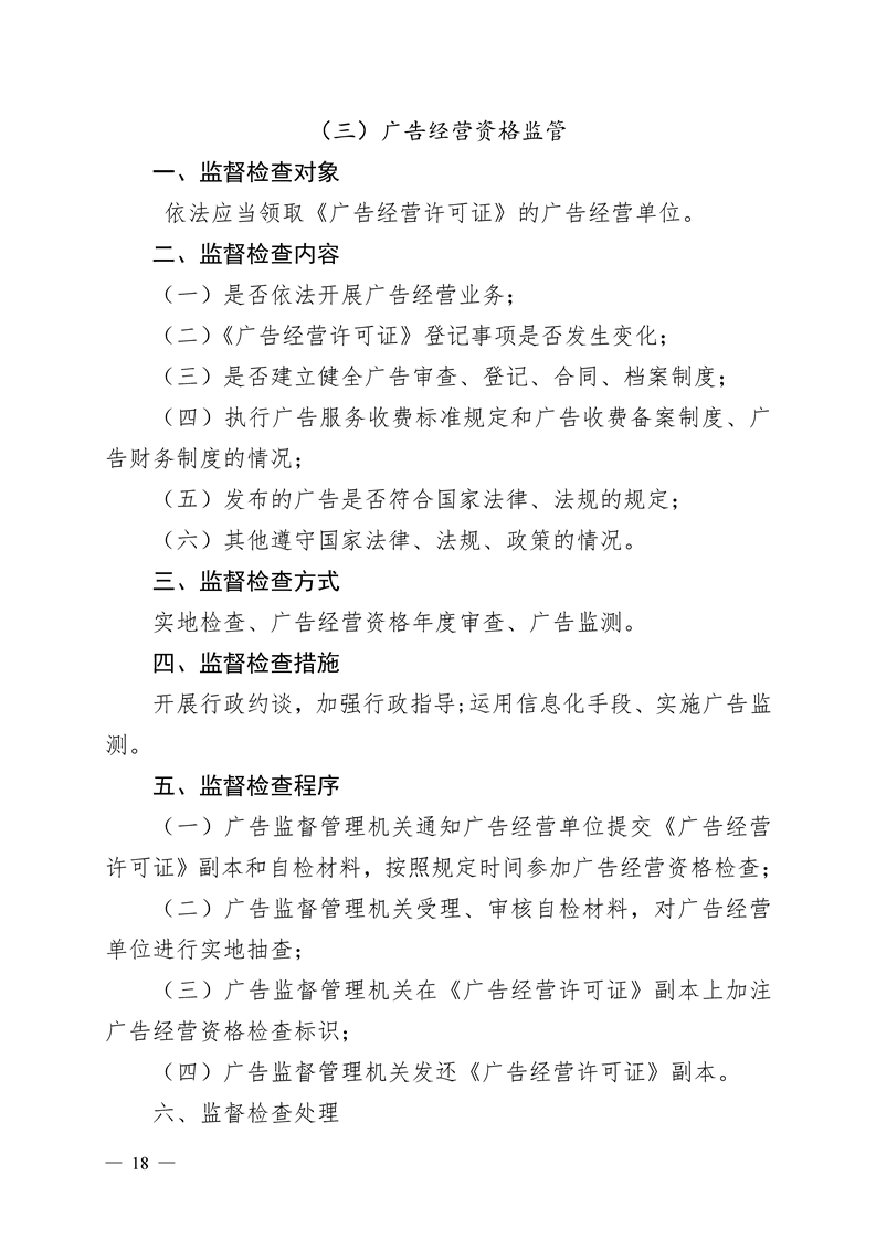
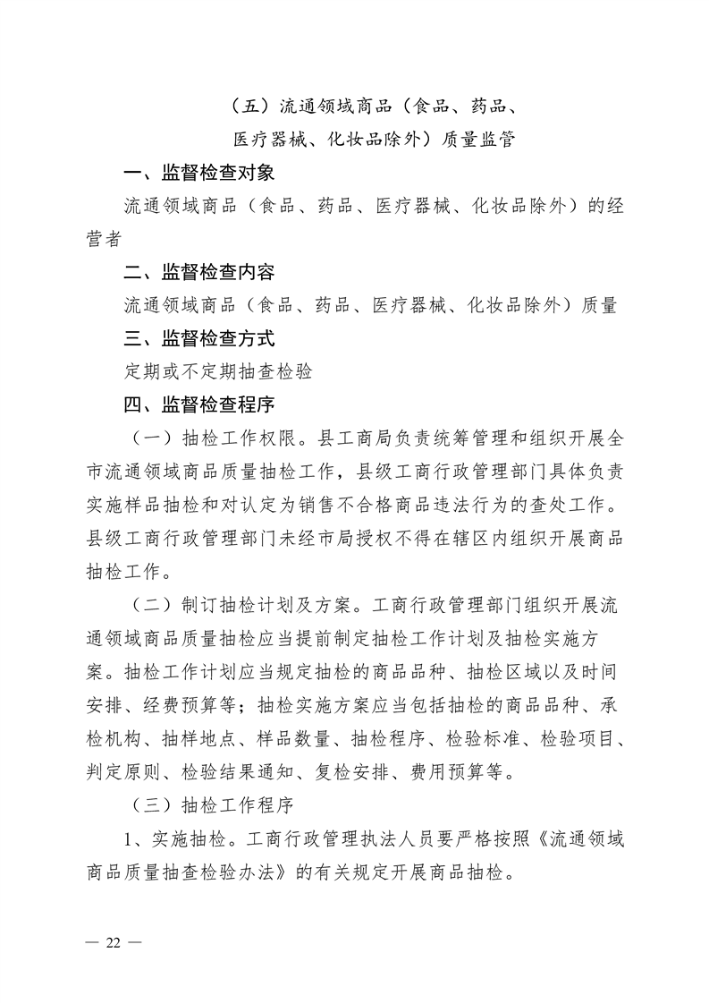
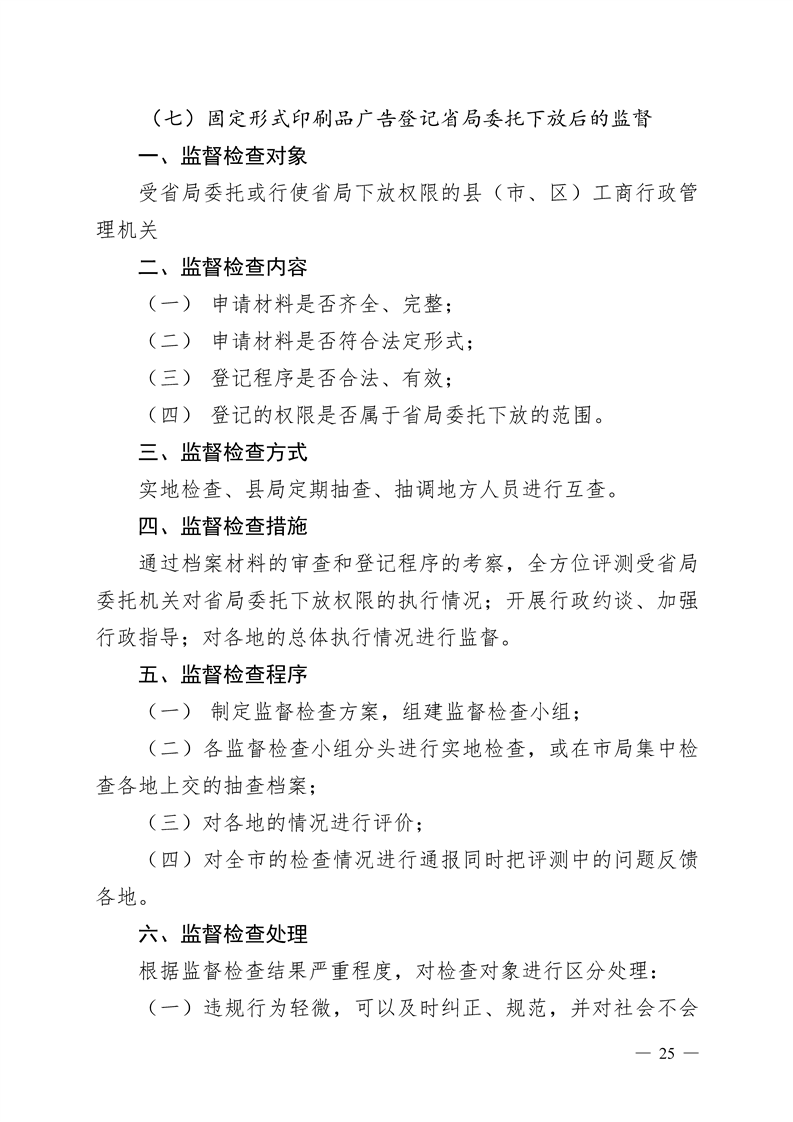
当前位置: ios版怎么下载taptap > ios版本taptap > 法定主动公开内容 > 权责清单 > 责任清单
发布时间:2016-08-07 信息来源:工商局 作者:
分享到:

































扫一扫在手机打开当前页
当前位置: ios版怎么下载taptap > ios版本taptap > 法定主动公开内容 > 权责清单 > 责任清单
































